

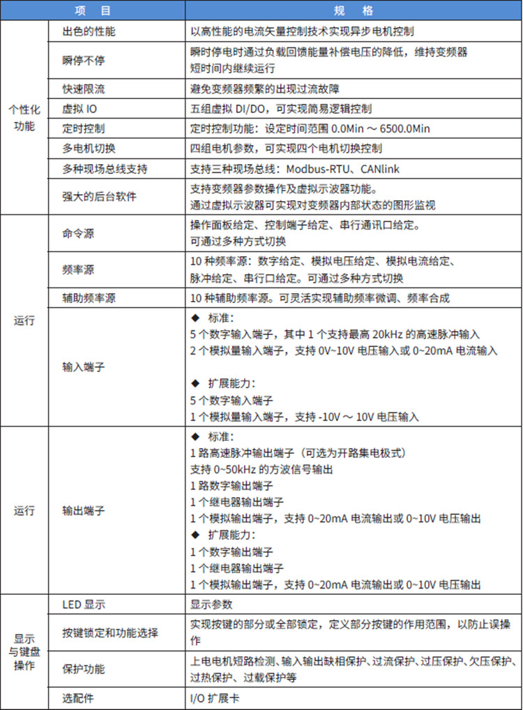
匯川變頻器MD310系列MD310 系列變頻器是一款通用緊縮型多功能變頻器,采用開環(huán)矢量和V/F 控制方式,以高性能的電流矢量控制技術可實現異步電機控制。MD310 標配RS485 通訊接口,支持Modbus RTU 通訊,可擴展I/O 擴展卡、CAN 通信擴展卡。內置PID 可方便實現閉環(huán)過程控制系統(tǒng),最多可實現16 段速運行。







電話:13818569113
郵箱:13818569113@139.com
網址:http://www.ruxigy.com
地址:上海市青浦區(qū)北青公路7171號111室